개발자 로드맵 도구인 roadmap.sh를 소개합니다. 내가 모르는 개발 직군을 찾을 수 있고, 그 사람들이 어떤 길을 걸어가고 있는지 알 수 있습니다. 특정 로드맵에서 '내가 이미 잘 하는 것(Done)', '공부하고 있는 것(In Progress)', '앞으로 경험이 필요한 것(Pending)'들을 체크리스트로 관리할 수 있습니다. 이 사이트는 23년도에 멘토님이 소개해주셨는데요. 초기에는 업계 트랜드를 알 수 있는 참고용 도구였습니다. 이후에 나만의 로드맵을 추가할 수 있게 되면서, 내 커리어를 관리할 수 있는 도구로 진화했습니다. 사이트에서 업계 트랜드를 반영하여 로드맵을 계속 업데이트 해줍니다. 따라서 개발자를 지망하는 분들은 '내가 원하는 직군에서 필요한 스킬'을 확인할 수 있고, 개발자 분들은 '내 직군의 최신 트랜드를 따라갈 수 있는 지표'를 얻을 수 있습니다. 이 블로그에서는 roadmap.sh에 대해 소개하고 몇 가지 사례들, 내 로드맵을 만드는 법도 함께 소개합니다. 잘 부탁드립니다.
✨ 소개

roadmap.sh 는 영국 개발자 'Kamran Ahmed'가 2017년도에 만든 사이드 프로젝트입니다.
- 사이트 주소: https://roadmap.sh
- GitHub 프로젝트 주소: https://github.com/kamranahmedse/developer-roadmap
스타 히스토리에서는 아름다운 선형으로 성장해 ⭐️ 298k 개의 별을 받으며 매 해 엄청나게 성장하였습니다. 쿠버네티스보다 유명하군요!

개발자 사이트에 의하면 사이드 프로젝트로 만든 앱이 크게 성공하게 되어서, 현재는 풀타임으로 이 프로젝트를 운영하고 있다고 합니다. 이 글을 읽으시는 모든 분들 이렇게 성공하시길 바랍니다!!
🛣️ 로드맵 기능 소개
로드맵의 기본기능들을 소개합니다.
🖥️ 로드맵 첫 화면 소개
로드맵은 첫 화면부터 아주 직관적입니다.

첫 화면에서는 두 가지 유형으로 로드맵을 분류하고 있습니다.
- 직군 기반, Role-based Roadmaps: 프론트엔드, 데브옵스, ML옵스, 게임 등
- 스킬 기반, Skill-based Roadmaps: 컴퓨터 사이언스, 리엑트, 플러터, 쿠버네티스, AWS 등
내가 일하고 있는 직군, 내가 가고 싶은 직군이 궁금할 때는 직군을 기반으로 찾아보기 좋습니다. 그리고 특정 스킬에 대해서 잘 이해하고 있는지 궁금할 때, 혹은 처음 들어봤을 때는 스킬 기반으로 찾아볼 수 있습니다.
✅ 로드맵 구성 소개
여기서는 궁금한 직군을 클릭해봅시다. 제일 처음의 프론트엔드 개발자를 누르면 2024년 11월 22일 기준 다음과 같이 구성되어 있습니다. (로드맵은 계속 업데이트 되고 있습니다)

프론트엔드 직군을 예시로 로드맵의 구성을 소개합니다.
- '레이블', 상위 노란색 항목: 직군에 필요한 키워드를 대제목으로 순서대로 나열했습니다.
- 'Internet → HTML → CSS → JavaScript'
- 웹 페이지 개발에 필요한 지식과 기술들의 레이블을 기초부터 나열했습니다.
- '토픽', 하위 베이지색 항목: 대제목을 이해하기 위한 질문 및 키워드를 나열했습니다.
- 질문 'HTTP가 무엇인가요?', 키워드 'Git'
- 웹 페이지를 개발자라면 답할 수 있는 질문 및 키워드를 트랜드에 맞게 나열했습니다.
- 체크표시: 토픽의 중요성을 표시하였습니다.
- 보라색 체크: 필수 스킬
- 초록색 체크: 권장 스킬
- 회색 체크: 참고 스킬
로드맵이 직관적으로 구성되어서 금방 파악하실거라 생각합니다.
🖨️ 로드맵 공유/인쇄
로드맵은 혼자 보아도 좋습니다. 또, 멘토링을 하거나 팀의 방향을 정하기 위한 자료로 쓰기에도 좋습니다.
- 로드맵 상단의 'Download' 버튼을 눌러 PDF로 출력할 수 있습니다. 메시지에 첨부하거나 프린터로 인쇄해보세요.
- 로드맵 상단의 'Share' 버튼을 눌러 원하는 플랫폼으로 공유할 수 있습니다. 그냥 페이지 주소만 공유해도 충분합니다.
🧑💻 나를 위한 로드맵
지금까지는 참고용으로 로드맵을 사용했다면, 이제는 능동적으로 로드맵을 사용해 볼 시간입니다.
📝 진행도 커스터마이징
로그인을 하면 개인별로 진행도를 저장할 수 있습니다. 이미 경험해 본 요소는 마우스 우클릭으로 'Done' 상태로 전환할 수 있습니다. 취소하려면 다시 우클릭 하시면 됩니다.
예시로 프론트엔드의 npm 토픽을 선택했습니다. 그리고 지금 배우고 있다는 뜻에서 'In Progress'를 선택했습니다.

그럼 이렇게 바탕이 보라색으로 표시됩니다.

🧑🎨 나만의 로드맵 만들기
상단의 'Account / Teams' > 'Create Roadmap' 를 눌러 직접 빈 로드맵을 만들 수 있습니다. 초안을 잡기 위해서는 2번째 탭인 'Generate Roadmap from Text'로 마크다운을 작성하고, 그 1번째 탭에서 꾸미는 걸 추천합니다.

마크다운 문법으로 빠르게 초안을 잡습니다.

그리고 여러가지 꾸밈 요소로 견본 로드맵 처럼 나의 단기목표 / 장기목표에 맞는 로드맵을 구성합니다.

여기서 만든 나만의 로드맵은 주소로 공유는 할 수 있지만, 다운로드는 할 수 없습니다. 추후에 추가되기를 희망합니다.
🤖 OpenAI를 이용하여 나만의 로드맵 만들기
하루에 10번 까지 (이후는 OpenAI API키 요구) 프롬프트를 입력하면 AI을 도움을 받아 로드맵을 생성할 수 있습니다. 이 링크에서 다른 사람이 생성한 로드맵도 함께 볼 수 있는데요.
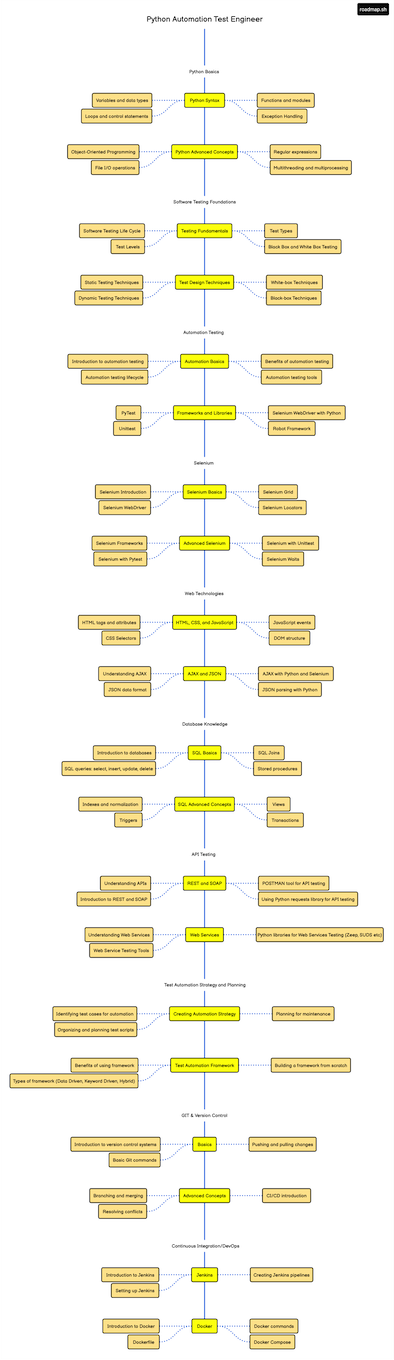
예시 1: 이 링크는 다음 프롬프트로 생성한 로드맵입니다.
Python Automation Test Engineer
보통 10개에서 20개 정도의 레이블을 생성해줍니다. 세로로 이어진 기본적인 형태입니다. 세로로 너무 길다면 Editor를 선택하여 직각으로 굽은 형태로 가공하시면 됩니다.

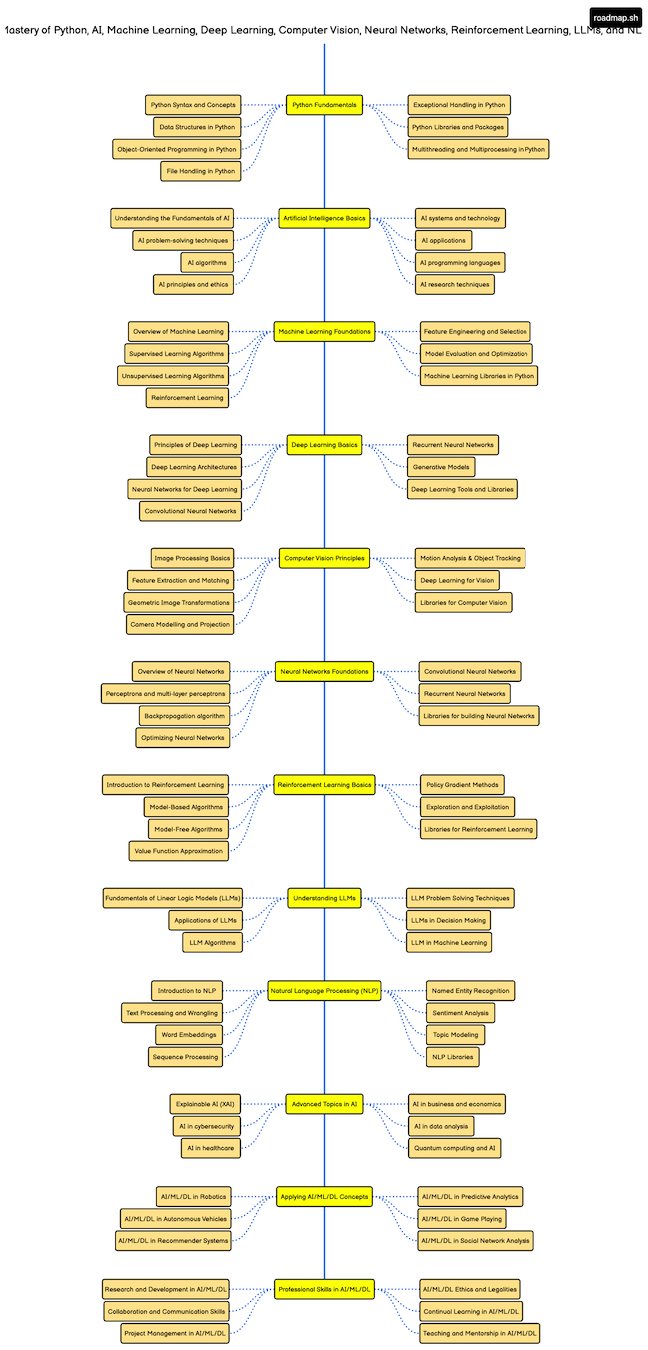
예시 2: 이 링크는 다음 프롬프트로 생성한 로드맵입니다.
Mastery of Python, AI, Machine Learning, Deep Learning, Computer Vision, Neural Networks, Reinforcement Learning, LLMs, and NLP
엄청난 프롬프트에 엄청난 로드맵이 함께 나왔습니다.

AI 로드맵은 주소를 공유하거나 JPG 파일로 내려받을 수 있습니다. 아직 AI 로드맵은 초기단계이므로 더 다양하거나, 꾸미기 기능까지 적용된 로드맵을 제공해주면 좋을 것 같습니다.
그 밖에 단일 토픽에 대한 공유 및 평가를 할 수 있는 Projects 기능과 회사/팀의 대표 로드맵을 공유할 수 있는 Teams 기능이 있습니다. 참고해주세요!
저는 개인 실력 향상 및 커리어 발전을 목표로 로드맵을 작성하고자 합니다. 이 링크에 저의 로드맵을 공유하고 계속 발전시켜 나가겠습니다. 여러분의 커리어에도 도움이 되길 바라며 이만 마치겠습니다. 읽어주셔서 감사합니다.
'Career' 카테고리의 다른 글
| 🤖 Cyber Monday 2024: 블랙프라이데이 CNCF 자격증 할인을 소개합니다 (5) | 2024.12.04 |
|---|---|
| 🪪 Certificate#1: GitHub Foundations 자격증을 소개합니다 (4) | 2024.11.20 |
어제보다 오늘 더 공부 잘하는 코딩냥이. 어제보다 오늘 더 일 잘하는 코딩냥이.
포스팅이 좋았다면, 오류를 발견했다면, 더 좋은 아이디어가 있다면 댓글 부탁드립니다!